
▶ 檢驗服務
中山醫學大學附設醫院細胞遺傳室成立於民國71年,在產前染色體診斷是台灣最早成立的資深實驗室,為衛生福利部國民健康署評鑑通過之產前遺傳診斷實驗室,且每年參加並通過CAP(College ofAmerican Pathologists)能力試驗。擁有優秀專業人員、先進儀器及便利的收件流程,全年提供高品質服務。主要業務是進行羊水、血液、骨髓、絨毛細胞、流產胎兒組織各類檢體之高解析度染色體檢驗分析。
染色體檢驗目前提供的服務項目包含:
- 羊水染色體檢驗
- 血液染色體檢驗
- 骨髓染色體檢驗
- 絨毛染色體檢驗
- 胎兒組織染色體檢驗
▶ 染色體檢驗項目收受條件
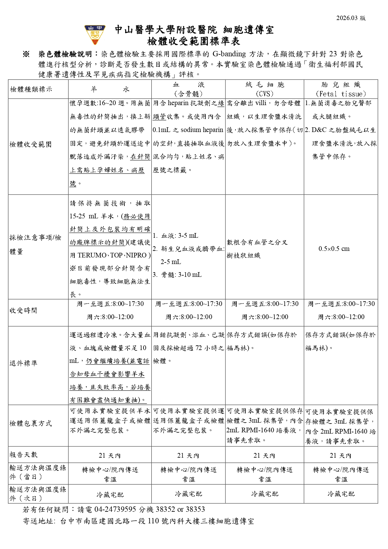
檢驗服務項目包含:羊水染色體檢驗、血液染色體檢驗、骨髓染色體檢驗、流產物胎兒組織及絨毛染色體鑑驗。檢體收受範圍如下表:
檢驗之標的及侷限性:
- 少數案例因細胞數目過少、檢體不良(如棕褐色羊水、血紅色羊水)或細胞活性不佳時,可能導致報告延遲,甚至需重新採檢。
- 現今G-banding細胞染色體分析方法的解析度約 5-10Mb,若低於此解析度的染色體異常,無法由本方法診斷。已知的基因多達 20,000-25,000 個左右,基因大小介於 0.005~1Mb之間,因為相當細微,染色體分析無法檢查出基因的異常。
- 羊水檢查報告正常僅代表胎兒染色體正常,並不代表胎兒發育完全沒問題。先天性缺陷(如兔唇、顎裂、四肢缺損等)或心智障礙(如自閉症、腦性麻痺、智能不足等)無法藉由染色體檢驗來診斷,因此即使羊水染色體報告結果正常,仍有1-2%的胎兒出生時會有某方面的缺陷。
- 當發現染色體異常時,建議接受專業遺傳諮詢,以完整瞭解報告內容及意涵。同時亦可能抽取雙親血液檢體進行比對。
- 受檢者同意檢測結果在去掉所有個人信息後可供研究參考,並授權檢驗單位對剩餘檢體進行處置,包括將原始檢體以醫療廢棄物處理等。
- 檢驗結果表示方式係遵循人類染色體國際系統命名法(ISCN)之規範。
- 若因不可抗力因素或檢驗量過多導致檢驗工作延誤時,同意授權本院將檢體轉送衛生福利部國民健康署評鑑合格的後援機構,以確保報告順利簽發。
- 接受衛生福利部國民健康署補助者,個人基本資料及檢驗結果會呈報至主管機關。若為異常個案,將有專人聯繫及關懷。
若有任何問題,歡迎洽詢服務專線:04-24739595*38352、38353
▶ 表單下載

